伊川县人民医院
  • 设为首页|收藏本站
  • 首页
  • 医院概况
    医院简介
    领导团队
    急诊急救五大中心
    临床服务五大中心
    重点专科
    获得荣誉
    来院路线
    医院印象
    联系我们
  • 医院新闻
  • 就医指南
    就医流程
    门诊出诊
    检查须知
    科室电话
    楼宇分布
    预约挂号
    便民服务
  • 科室导航
    内科系统
    外科系统
    医技系统
    体检中心
    法医鉴定
  • 专家团队
    内科专家
    外科专家
    医技专家
  • 科研创新
    科研成果
    特色技术
  • 先进设备
  • 医院文化
    文体活动
    院徽院训
    院旗院歌
    历史沿革
    摄影沙龙
  • 健康科普
就医指南

就医流程
门诊出诊
检查须知
科室电话
楼宇分布
预约挂号
便民服务

联系方式

伊川县人民医院
白天值班电话:0379-68333209
夜间值班电话:0379-68358939
医院传真号码:0379-68333209
住院免费接诊:0379-68334120
 E-mail  :ycxrmyy@126.com
微信平台:ycxrmyy0379
医院官网:www.ycxrmyy.cn
医院地址:河南省洛阳市伊川县酒城南路80号

当前位置:首页 > 就医指南> 就医流程
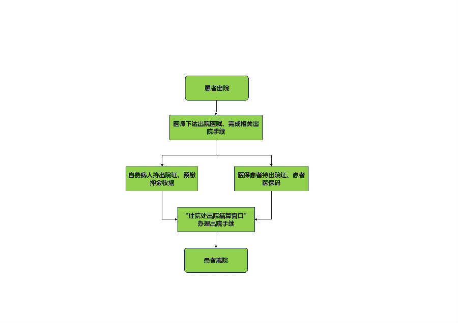
就医流程

出院手续办理流程

分享到:
点击次数:  更新时间:2014/12/9 2:13:14  【打印此页】  【关闭】
上一篇:入院手续办理流程  下一篇:没有了!

相关文章

  • 门诊就医流程
  • 急诊就诊流程
  • 入院手续办理流程
  • 出院手续办理流程

 

 首页|医院概况|医院新闻|就医指南|科室导航|专家团队|科研创新|先进设备|医院文化|健康科普
 版权所有:伊川县人民医院 电话:0379-68333209 邮箱:ycxrmyy@126.com 医院地址:河南省洛阳市伊川县酒城南路80号  豫ICP备14027636号

   豫公安网备:41032902000206号