伊川县人民医院
  • 设为首页|收藏本站
  • 首页
  • 医院概况
    医院简介
    领导团队
    急诊急救五大中心
    临床服务五大中心
    重点专科
    获得荣誉
    来院路线
    医院印象
    联系我们
  • 医院新闻
  • 就医指南
    就医流程
    门诊出诊
    检查须知
    科室电话
    楼宇分布
    预约挂号
    便民服务
  • 科室导航
    内科系统
    外科系统
    医技系统
    体检中心
    法医鉴定
  • 专家团队
    内科专家
    外科专家
    医技专家
  • 科研创新
    科研成果
    特色技术
  • 先进设备
  • 医院文化
    文体活动
    院徽院训
    院旗院歌
    历史沿革
    摄影沙龙
  • 健康科普

联系方式

伊川县人民医院
白天值班电话:0379-68333209
夜间值班电话:0379-68358939
医院传真号码:0379-68333209
住院免费接诊:0379-68334120
 E-mail  :ycxrmyy@126.com
微信平台:ycxrmyy0379
医院官网:www.ycxrmyy.cn
医院地址:河南省洛阳市伊川县酒城南路80号

当前位置:首页 > 医院公告
医院公告

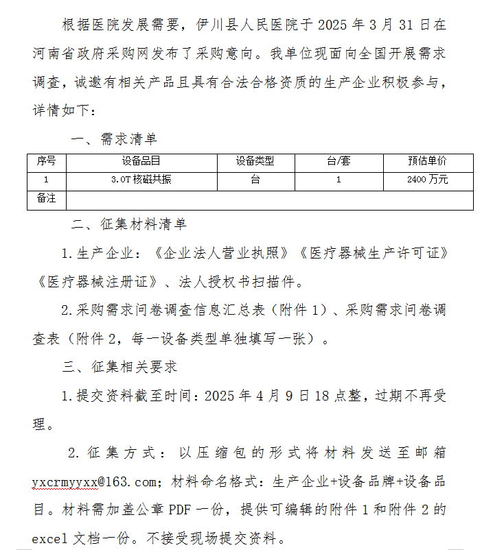
伊川县人民医院设备购置采购需求调查征集公告

                  附件: 1.采购需求问卷调查信息汇总表

              2.采购需求问卷调查表


分享到:
点击次数:  更新时间:2025/4/1 10:14:55  【打印此页】  【关闭】
上一篇:伊川县人民医院2025年第四批院内自行采购项目采购公告  下一篇:伊川县人民医院基建零星维修施工单位遴选项目遴选公告

相关文章

  • 伊川县人民医院2026年第一批院内自行采购项目成交公告
  • 伊川县人民医院2026年第一批院内自行采购项目采购公告
  • 伊川县人民医院健康科普、政策宣传、信息发布等宣传项目成交公告
  • 伊川县人民医院2025年第九批院内自行采购项目成交结果公告
  • 伊川县人民医院健康科普、政策宜传、信息发布等宣传项目单一来源采购公示
  • 伊川县人民医院2025年第九批院内自行采购项目
  • 伊川县人民医院委托评估机构开展消防设计审查验收历史遗留问题项目成交公告
  • 伊川县人民医院委托评估机构开展消防设计审查验收历史遗留问题项目采购公告
  • 伊川县人民医院关于基建工程审计单位遴选项目入围结果公告
  • 伊川县人民医院采购气道过敏反应测试系统项目成交公告

 

 首页|医院概况|医院新闻|就医指南|科室导航|专家团队|科研创新|先进设备|医院文化|健康科普
 版权所有:伊川县人民医院 电话:0379-68333209 邮箱:ycxrmyy@126.com 医院地址:河南省洛阳市伊川县酒城南路80号  豫ICP备14027636号

   豫公安网备:41032902000206号